輸入病名或癥狀搜尋
×
登入
購物車
0
繁
簡
ENG
繁
简体中文
English
產品分類
頭、腦科
林淦生®活腦素
林淦生®定風靈®
林淦生®腦力通®
林淦生®腦金康
精神科
林淦生®扶元睡寶
林淦生®焦鬱寧®
林淦生® 歸元丸
五官科
林淦生®眼康靈®
林淦生®鼻敏清
林淦生®咽必清
林淦生®口瘡靈
血管循環科
林淦生®脈脂清
林淦生®脈管康
林淦生®康糖修護素
林淦生®心速康
肝膽科
林淦生®維肝康®
林淦生®肝脂清
林淦生®軟肝靈
林淦生®醒酒護肝靈
腸胃科
林淦生®胃速寧®
林淦生®胃速康
林淦生®痛瀉靈
骨骼科
林淦生®腰速康
林淦生®類風靈
林淦生®肩周靈
林淦生®頸速康®
林淦生®骨力素
皮膚科
林淦生®豆豆清
林淦生®淨斑靈®
林淦生®皮敏消
婦科
林淦生®乳康靈®
林淦生®巢必康®
林淦生®宮頸康®
林淦生®盆腔淨®
林淦生®更年樂®
男科
林淦生®雄獅
林淦生®列必清®
林淦生®列關康®
兒科
林淦生®兒童頑咳清
林淦生®兒童活力素
腫瘤科
林淦生®復康靈
林淦生®甲結消
保健
林淦生® 蟬風感冒靈®
林淦生®神曲感冒清
林淦生®束泉寶
林淦生®頑咳清
林淦生®陽光纖體丸
關於我們
公司宗旨
林淦生院長的話
林淦生®專科產品榮譽
研究院背景及醫療團隊
林淦生®金康會
免費咨詢項目
聯絡我們
最新消息
專門店資訊
康復見証
中西醫結合康復分享
用家親身分享視頻
康復見証-感謝信
產品分類
頭、腦科
林淦生®活腦素
林淦生®定風靈®
林淦生®腦力通®
林淦生®腦金康
精神科
林淦生®扶元睡寶
林淦生®焦鬱寧®
林淦生® 歸元丸
五官科
林淦生®眼康靈®
林淦生®鼻敏清
林淦生®咽必清
林淦生®口瘡靈
血管循環科
林淦生®脈脂清
林淦生®脈管康
林淦生®康糖修護素
林淦生®心速康
肝膽科
林淦生®維肝康®
林淦生®肝脂清
林淦生®軟肝靈
林淦生®醒酒護肝靈
腸胃科
林淦生®胃速寧®
林淦生®胃速康
林淦生®痛瀉靈
骨骼科
林淦生®腰速康
林淦生®類風靈
林淦生®肩周靈
林淦生®頸速康®
林淦生®骨力素
皮膚科
林淦生®豆豆清
林淦生®淨斑靈®
林淦生®皮敏消
婦科
林淦生®乳康靈®
林淦生®巢必康®
林淦生®宮頸康®
林淦生®盆腔淨®
林淦生®更年樂®
男科
林淦生®雄獅
林淦生®列必清®
林淦生®列關康®
兒科
林淦生®兒童頑咳清
林淦生®兒童活力素
腫瘤科
林淦生®復康靈
林淦生®甲結消
保健
林淦生® 蟬風感冒靈®
林淦生®神曲感冒清
林淦生®束泉寶
林淦生®頑咳清
林淦生®陽光纖體丸
關於我們
公司宗旨
林淦生院長的話
林淦生®專科產品榮譽
研究院背景及醫療團隊
林淦生®金康會
免費咨詢項目
聯絡我們
最新消息
專門店資訊
康復見証
中西醫結合康復分享
用家親身分享視頻
康復見証-感謝信
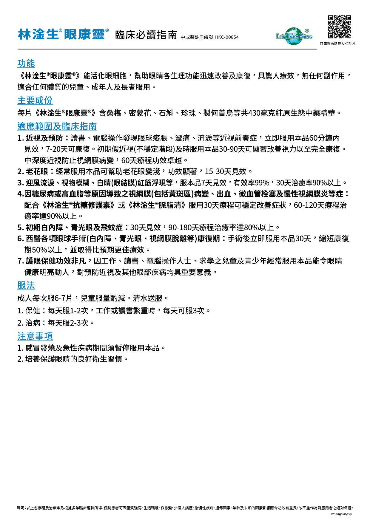
林淦生®眼康靈®臨床指南 中成藥註冊編號 HKC-00854
Join Vip today!
馬上註冊